Dodow Dodow helps you fall asleep Just like our users do, fall asleep over and over again, on average 2.5 times faster Buy Dodow

« Entrepreneurs who change the world and who will make you sleep ... with Dodow the tool to regain control of your sleep! »

BFMTV

No consigo conciliar el sueño... ¡Enciendo Dodow!

Sincroniza tu respiración con el haz luminoso proyectado sobre el techo.

Dodow te lleva de 11 a 6 respiraciones por minuto, ritmo de coherencia cardíaca

Concentrarte sobre el halo luminoso te ayuda a ralentizar tu actividad cerebral

Quédate dormido sin efectos secundarios

¿Está Dodow hecho para mí?

Despertares nocturnos

Estrés & Agitación

Insomnio por embarazo

Insomnio crónico

Mente llena de ideas

4.5/5

446 comentarios

Ver todos los comentarios
100 días para probarlo

76% de los usuarios están satisfechos con Dodow, pero somos conscientes de que existen excepciones. Por ello aceptamos las devoluciones en un plazo de 100 días.

Comprar Dodow
Tasas de puerto regaladas 4,99€ ahorrados

Sólo hasta el 25/02/2026

Gana 100 horas de sueño al año
¿Algunas preguntas antes de decidirte? ¿Cómo funciona la entrega?

No es necesario desplazarse o esperar la entrega, Dodow se mete directamente en tu buzón.

En Francia el plazo de entrega es de 2 a 4 días laborables, en Europa es de 3 a 5 días, y para el resto del mundo es de 4 a 10 días.

¿Por qué la luz azul?

Altas dosis de luz azul pueden contribuir a despertarte impidiendo la secreción de melatonina. No es el caso con Dodow : la luz es de baja intensidad y se proyecta sobre el techo (no la miras directamente).

Tras numerosas pruebas, la luz azul resulta ser la más eficaz para conciliar el sueño.

¿Funciona con los niños?

Sí, hemos recibido varios testimonios de madres cuyo hijo tardaba horas en dormirse y que gracias a Dodow ya sólo tarda unos minutos.

Basta con que el niño acepte hacer el ejercicio, puedes ayudarle acompañándolo. El más joven tenía 6 años.

¿Las pilas vienen incluídas?

Dodow se entrega con pilas, listo para dejarte dormido. Son pilas AAA, muy fáciles de encontrar en el mercado, como las que se usan para los mandos a distancia.

¿Es para regalo?

¡No te preocupes! La factura se envia por email, la persona que recibe Dodow no verá nunca su precio.

¿Disponible en el comercio?

¡Pronto! En todo caso, te aconsejamos que lo compres en nuestra web por razones de garantía y de seguimiento (te acompañamos en el uso de Dodow).

¿Dodow se apaga solo?

Sí, claro que Dodow se apaga solo al final del ejercicio, 8 minutos o 20 minutos según tu elección.

Concilia el sueño con Dodow

y tardarás la mitad en dormirte: nuestros usuarios se duermen 2,5 veces más rápido de media ¡Garantía de devolución 100 días!

Ver el vídeo Vu sur Ottagono, Le Parisien, M6, Europe1, RTL, Femina, DMorgen')

¡Descubre cómo quedarte dormido con Dodow!

Explicado por Yann Lavoix en France 2

France 2
¿Más datos científicos?

Dodow en cifras

76 % des utilisateurs ont été satisfaites de Dodow

de nuestros usuarios nos dan una nota superior o igual a 4 sobre 5

En moyenne nos utilisateurs ont réduit leur durée d’endormissement de 61 % *

De media, nuestros usuarios han reducido el tiempo que tardan en dormirse en un 61%.

Lo que dicen nuestros usuarios

Pierre, nuestro cofundador, con Isabela en su acogedora biblioteca de Luxemburgo.

Isabelle

Gracias a Dodow, he conseguido librarme del temor a no poder dormir. Para mí, representaba todo un desafío. Había probado de todo, de la autoayuda a la acupuntura, pasando por ver al psicólogo y al osteópata, incluso probé con unas plantillas especiales para los zapatos, pero nada me funcionaba. Compré un Dodow sin mucha convicción, por sugerencia de mi hijo, que había visto un vídeo breve, gracioso e interesante. Ahora estoy mucho más tranquila antes de dormir, aunque no siempre me va a la perfección y todavía me despierto algunas veces en mitad de la noche. Aún así, tengo la satisfacción de que ya no necesito las pastillas para dormir, de las que había llegado a depender durante más de un año.

Sin Dodow 1h - 1h30

Con Dodow 30 - 45 min

Christian con su Dodow en su salón de Viroflay

Christian

Todavía no sé cómo funciona, ¡pero tampoco me importa, mientras funcione! Y si gano, supongamos, 15 minutos de sueño cada noche, teniendo en cuenta el salario mínimo, recupero la inversión en menos de un mes ;-)

Sin Dodow 20 - 30 min

Con Dodow 0 - 5 min

Salinger durmiendo en su cama de Sydney. ¡Gracias a su madre por la foto!

Hélène

Para mi hijo de 10 años, funciona de maravilla. Solía tardar horas en quedarse dormido. Ahora se duerme en 10 minutos. A mi hija de 17 años le cuesta mantener abiertos los ojos y mirar la luz, acompasando la respiración con ella. No está segura, pero es posible que tarde menos en dormirse que antes.

Sin Dodow 1h - 1h30

Con Dodow 30 - 45 min

Ya hay 526789 usuarios de Dodow

  • Despierto en plena noche
  • Darles vueltas a las cosas
  • Preocupaciones

  • Insomnio

    crónico

  • Estrés

    y

    agitación

¿Por qué no me duermo?

Un problema
psicosomático

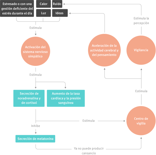
La reacción a los ruidos, los nervios, el estrés o las preocupaciones conllevan una reacción fisiológica.

El estado de alerta

Todos ellos contribuyen a la hiperactividad del sistema nervioso autónomo:
el organismo se pone en «estado de alerta», el estado de reacción ante un peligro.

MÁS INFORMACIÓN

Estimulación del
centro de vigilia

Los neurotransmisores activan la vigilancia, se acelera el flujo de pensamiento y aumenta la reactividad ante los estímulos: es el círculo vicioso del insomnio.

MÁS INFORMACIÓN

Se envían señales 
al cerebro

Secretamos cortisol (inhibidor de la melatonina, la hormona del sueño) y neurotransmisores como la noradrenalina, que estimulan ciertas zonas del cerebro.

Enciendo Dodow

Respira al ritmo 
de la luz

La luz azul de Dodow se proyecta en el techo. Sincroniza tu respiración con el ritmo de la luz: inspira cuando se agranda, espira cuando se encoge.

MÁS INFORMACIÓN

Tu flujo de ideas
disminuye

Al concentrarte en la luz, le das menos importancia al flujo de pensamientos que estimula tu centro de vigilia.
Al disminuir la actividad cerebral, aceleras el adormecimiento.

MÁS INFORMACIÓN

Continúa durante
8 minutos

La respiración es la única parte del sistema nervioso autónomo que se puede controlar de manera consciente. Manteniendo el ritmo regular de 6 rpm durante un tiempo suficiente desencadenas el barorreflejo, un mecanismo fisiológico que reequilibrará el sistema nervioso autónomo que genera tu insomnio.

MÁS INFORMACIÓN

Tu respiración
se ralentiza progresivamente

Dodow te lleva progresivamente de
11 a 6 respiraciones por minuto (rpm).
Un ritmo regular, con la espiración más larga
que la inspiración, induce la sensación de
cansancio.

MÁS INFORMACIÓN
¿SE PUEDE HACER SIN DODOW?

Dodow te lleva a las puertas del sueño

El estado de reposo

Estimular el barorreflejo durante varios minutos te ha permitido reequilibrar el sistema nervioso autónomo. Ahora estás relajado, en «estado de reposo».

El metabolismo
se ralentiza

La secreción de cortisol y noradrenalina se detiene. Entonces se estimula la secreción de melatonina, la hormona del sueño.

Puertas abiertas 
al sueño

El estado de alerta ya no estimula tu nivel de vigilancia. Ya no reaccionas a los distintos estímulos y te desprendes de tus pensamientos.

El estado Alfa

En 8 minutos, Dodow ha acelerado considerablemente el paso al estado alfa, caracterizado por ondas cerebrales de baja frecuencia: la primera fase de una larga noche de sueño.

Dodow se apaga solo, me duermo

Dodow: una solución simple y económica

El uso de somníferos aumenta la tasa de mortalidad

Somníferos

25 € / año (1)

Yoga y meditación

> 1OO € / año (2)

Terapia

25O - 5OO € (3)

Dodow

49€

(1) Uno de cada 3 días, reembolsado por la seguridad social al 65%.

(2) Al menos 8 clases, desde 12 euros por sesión / Precio de un programa MBSR (meditación) 450€.

(3) Entre 5 y 10 sesiones a 50€ la sesión.

...¿y si no me duermo más rápido?


No te preocupes, ¡te lo reembolsamos si nos lo devuelves en 100 días!

Venta en farmacias
Comprar Dodow 49€

¡y gana un centenar de horas de sueño al año!

Algunas preguntas antes de decidirte

¿Cómo funciona el envío?

No tienes que desplazarte ni esperar la entrega, Dodow llega directamente a tu buzón de correos. En Francia el plazo de entrega es de 2 a 4 días laborables, en Europa es de 3 a 5 días y para el resto del mundo el plazo es de 4 a 10 días.

¿Por qué la luz es azul?

La luz azul intensa puede contribuir a despertarte, inhibiendo la secreción de melatonina. 

No es el caso con Dodow: la luz es de baja intensidad y se proyecta sobre el techo (no la miras directamente).

Tras numerosas pruebas, el color azul ha resultado ser el más eficaz para dormirse.

¿Funciona con los niños?

Sí, hemos recibido varios testimonios de madres cuyos hijos podían tardar varias horas en dormirse y que gracias a Dodow sólo tardan unos minutos. Basta con que el niño acepte el ejercicio, puedes ayudarle acompañándolo. El más pequeño tenía 6 años.

¿Las pilas están incluidas en el producto?

Dodow se entrega con pilas, listo para ayudarte a dormir. Son pilas AAA, muy fáciles de encontrar en tiendas: son como las que llevan los mandos a distancia.

¿Puedo regalarlo?

¡Sin problema! La factura se envía por e-mail, la persona a la que se lo regalas no verá el precio de Dodow.

¿Está Dodow disponible en tiendas?

¡Muy pronto! En todo caso, te aconsejamos que lo compres en nuestra web por razones de garantía y de seguimiento (te acompañamos en la utilización de Dodow).

¿Dodow se apaga solo?

¡Sí, claro! Dodow se apaga solo al final del ejercicio, tras 8 ó 20 minutos, según lo que prefieras.

page.index