Comparación con los métodos existentes
Las soluciones actuales
A la gente con problemas de sueño se le suele recomendar que adopte un estilo de vida y hábitos de sueño más sanos: cosas como relajarse, hacer deporte y acostarse a una hora prudente. Sin embargo, ocurre con frecuencia que estas recomendaciones no se siguen, son difíciles de aplicar en la vida diaria y requieren adoptar hábitos diferentes que rara vez se ponen en práctica.
Las pastillas para dormir, aparte de ser una solución temporal, tienen efectos negativos a largo plazo que pueden aparecer tras un consumo tan bajo como 18 somníferos al año.
En la mayoría de casos, los transtornos del sueño pueden atribuirse a problemas de estrés (ver los estudios citados más abajo) o, más concretamente, dificultades con la gestión del estrés (o incluso del micro-estrés). A las personas que padecen estos transtornos rara vez se les enseña a manejar adecuadamente el estrés para lograr por sí mismos una ‘respuesta de relajación'. La terapia de relajación, la meditación y el yoga se centran directamente en estos problemas y son soluciones eficaces, pero también requieren una inversión importante en términos de tiempo y dinero.
Dodow aporta una solución ideal
Creemos que Dodow aporta a sus usuarios una solución ideal, que solo requiere una mínima inversión de tiempo y no supone cambios en el estilo de vida ni un esfuerzo económico.
Nuestra solución combina la meditación (concentrarse en la respiración), yoga (respirar lentamente y centrarse en la respiración abdominal) y terapia cognitivo-conductual (intención paradójica) para maximizar la probabilidad de éxito y permitir al usuario dormir mejor y recuperar la confianza en su capacidad para dormirse. Después de unos meses de uso, probablemente será capaz de dormir con normalidad sin Dodow.
Dodow pretende contrarrestar de forma rápida, eficaz y natural los efectos del estrés que perjudican el sueño. También es tremendamente eficaz para quienes sufren transtornos del sueño relacionados con los ritmos circadianos (el jet lag, por ejemplo).
Inspiración
Algunos casos de insomnio se deben a transtornos del sistema nervioso autónomo
Datos científicos
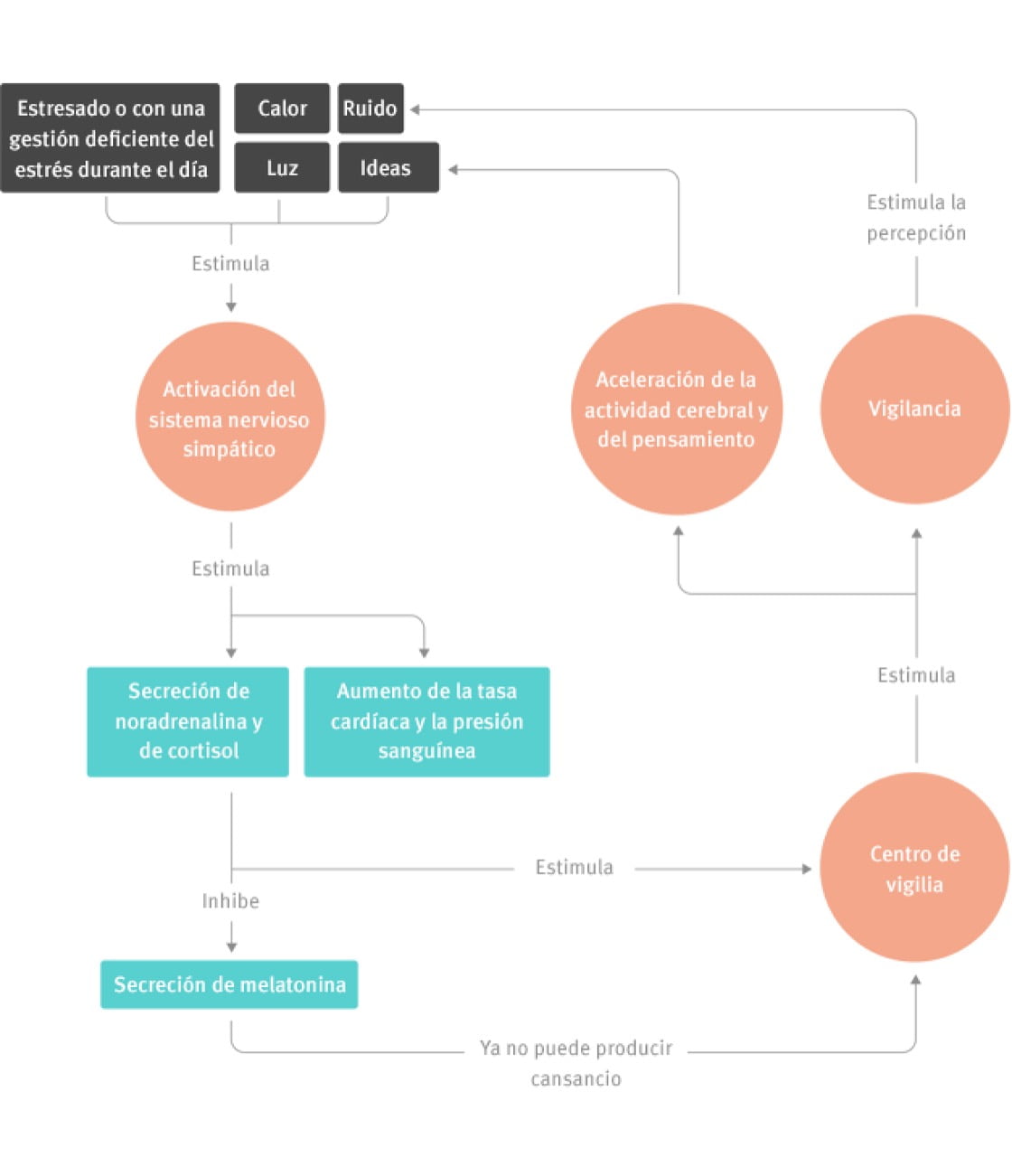
Diversos estudios han señalado la correlación entre las dificultades para conciliar el sueño y la activación del sistema nervioso simpático.
- Chronic insomnia is associated with nyctohemeral activation of the hypothalamic-pituitary-adrenal axis (2001) — Este estudio llevado a cabo en la Universidad de Pensilvania señala que un desequilibrio del SNA (sistema nervioso autónomo) parece jugar un papel más importante como causante del insomnio que los transtornos del ritmo circadiano. « These findings are consistent with a disorder of central nervous system hyperarousal rather than one of sleep loss, which is usually associated with no change or decrease in cortisol secretion or a circadian disturbance. »
- Sleep onset and cardiovascular activity in primary insomnia (2011) — Según este estudio, que investigó los patrones de sueño de 8 personas con insomnio y 8 con hábitos de sueño normales, los insomnes muestran una hiperactividad constante del sistema simpático, mientras que el grupo normal sigue el patrón esperado de desactivación progresiva del sistema autónomo. « These data suggest that, whereas normal sleepers follow the expected progressive autonomic drop, constant sympathetic hyperactivation is detected in insomniacs »
- Hyperarousal and insomnia (1997) — Otro estudio mostró que, después de una semana de estimulación del sistema nervioso simpático, las personas que dormían bien presentaban las mismas dificultades que los insomnes.
- Otros estudios que apoyan esta hipótesis : The hyperarousal model of insomnia: a review of the concept and its evidence (2010), Human physiological models of insomnia (2007), Autonomic Activation in Insomnia: The Case for Acupuncture (2011).
Puesta en perspectiva
El SNA es la parte del sistema nervioso que se ocupa de las actividades inconscientes del cuerpo como la digestión. La activación del sistema nervioso simpático (el estado de alerta) es un mecanismo de defensa que ha permitido al ser humano sobrevivir en un entorno exterior hostil (gracias a la secreción de noradrenalina, aumento de la vigilancia, contracción de los músculos, secreción de cortisol para curar las heridas). Algunos neurotransmisores actúan sobre el sistema nervioso simpático para estimular el nivel de activación y vigilancia: una mejor percepción de los estímulos exteriores contribuye a detectar el peligro. Además, la reacción ante estos estímulos es más intensa que cuando está activado el sistema parasimpático (responsable de la digestión, el estado de reposo). La activación de este estado de alerta era sin duda útil durante la prehistoria, en situación de peligro constante, pero lo es mucho menos hoy... sobre todo para conciliar el sueño. Podríamos comparar los problemas de los insomnes debidos al sistema nervioso autónomo con una alarma de coche mal calibrada que se dispara al mínimo roce.
Descripción del mecanismo
Síntesis
La desactivación del sistema nervioso simpático parece ser primordial para poder dormirse rápidamente. Todos los estudios citados recomiendan las técnicas de relajación para tratar los problemas de insomnio. ¿Qué métodos son más eficaces y más fáciles de adoptar como parte de una rutina diaria? Hemos estudiado dos prácticas: la meditación (centrada en la respiración) y el yoga (pranayama) cuyos efectos están ampliamente reconocidos y son objeto de numerosos estudios científicos.
La respiración lenta: una herramienta para regular el SNA
La respiración es un aspecto central de disciplinas como la meditación (con objeto) y el yoga (pranayama). Estas prácticas han despertado un renovado interés a partir de los años 70 y varios estudios han demostrado que pueden producir una disminución de la actividad simpática. La meditación no impone un patrón específico de respiración, pero al centrarse sobre ella casi siempre da lugar a una disminución del ritmo respiratorio. En yoga, se busca disminuir el ritmo respiratorio cuando el objetivo es relajarse y acelerarlo cuando se trata de sentirse más enérgico.
Entender cómo influye una respiración lenta sobre la actividad del SNA puede ser difícil: ¿estimulación del barorreflejo? ¿fenómeno de hiperpolarización? — Physiology of long pranayamic breathing (2006) — El hecho de que la respiración sea uno de los pocos componentes del SNA sobre el que tenemos control los seres humanos podría ser más significativo. — Meditation & Neuroscience: from basic research to clinical practice (2010).
El ritmo respiratorio óptimo: respirar 6 veces por minuto
Esta tasa de 6rpm, mencionada en uno de los estudios anteriormente citados, se usa también en los llamados ejercicios de coherencia cardiaca, dirigidos a reequilibrar el SNA. Según diversas investigaciones, esta tasa es el ritmo respiratorio que produce una estimulación máxima del barorreflejo. Aunque cada organismo tiene sus particularidades, la tasa de 6rpm es bastante universal. El barorreflejo se desencadena por la estimulación de los barorreceptores. Estos están situados principalmente en grandes vasos sanguíneos, la aorta y las arterias carótidas.
Al ser estimulados por la distensión de las paredes arteriales, los barorreceptores envían una señal que activa el nervio vago y la actividad parasimpática.
Podemos observar en el gráfico un verdadero salto de la HRV (variabilidad de la tasa cardiaca, Heart Rate Variability) a partir de 6 respiraciones por minuto; cuando más elevada la HRV, más fluidas son las variaciones del ritmo cardíaco (con menos cambios bruscos), lo que indica una actividad autonómica parasimpática dominante. Para facilitar el uso, hemos decidido no emplear ritmos menores de 6 rpm.
Un ritmo particular: 40% inhalar, 60% exhalar
Después de consultar con maestros de yoga, decidimos utilizar espiraciones más prolongadas que las inspiraciones. Una exhalación más larga produce una mayor sensación de cansancio.
Un médico del sueño nos ha explicado este fenómeno: « Cuando la exhalación dura más que la inhalación, soltamos más CO2. Cuando disminuye la concentración de CO2 en la sangre, se observa una reducción del diámetro de los vasos cerebrales. Este fenómeno, llamado vasoconstricción, desencadena una sensación de cansancio. »
Este efecto es particularmente útil para alguien que sufra de un leve transtorno de los ritmos circadianos (habiendo visto la TV, acostándose a horas variables) y todavía no esté cansado. La melatonina suele ser la responsable del cansancio. La ausencia de producción de melatonina en cantidades suficientes debido a uno de estos trastornos no permite que la persona se sienta cansada. El efecto producido por la espiración prolongada puede servir como sustituto eficaz.
La concentración también puede ayudar
Centrar la atención en un único objeto (la respiración en el caso de la meditación, el sonido cuando se trata de la lluvia), puede tener un efecto relajante y favorecer el sueño.
Herbert Benson, cardiólogo y profesor de Harvard, es uno de los pioneros en el estudio de las relaciones mente-cuerpo. Estaba interesado en estudiar los diversos modos de reequilibrar el SNA. Uno de los métodos que abordó fue la meditación trascendental, que implica repetir frases (mantra) mentalmente. Propuso una serie de criterios o principios para estimular la respuesta de relajación, los dos principales son:
- Un objeto mental
- Una actitud pasiva
El objeto mental se usa para fijar la atención; según Benson, podría ser un sonido, una frase o un estímulo visual. « There should be a constant stimulus e.g., a sound, word, or phrase repeated silently or audibly; fixed gazing at an object is also suitable. The apparent purpose of these procedures is to minimize one's attention to other stimuli » — Psychosomatic Medicine (1974)
Se trata de calmar al cerebro, apartando la atención de algo tan estimulante como los pensamientos y así evitar una reacción de agitación que impida la desactivación del sistema simpático. Es como ver una buena película: el estado de vigilia resulta estimulado y se hace difícil quedarse dormido. La mente se distrae con las imágenes, centramos la atención en lo que estamos viendo. Lo mismo ocurre a la hora de dormir, nuestro cerebro se fija en algo que le interesa.
La señal repetitiva que emite la luz azul actúa como un ancla, sustituyendo los pensamientos por algo banal.
Psicología
Aunque el efecto es involuntario, es una contribución adicional e interesante a la hora de facilitar el sueño.
Algunas personas (suelen ser gente ya muy estresada y, en consecuencia, más proclives a sufrir problemas de sueño) crean su propio insomnio porque temen no ser capaces de quedarse dormidos. Se ponen nerviosos pensando en los efectos que tendrá la falta de sueño al día siguiente (en un examen o una entrevista, por ejemplo), creando lo que se denomina ansiedad de ejecución. Esta ansiedad es un obstáculo para dormir.
En el contexto del insomnio, la intención paradójica consiste en intentar permanecer despierto de forma pasiva, sin intentar activamente conciliar el sueño. Con Dodow, el usuario está tumbado de espaldas y mantiene los ojos abiertos mientras sincroniza la respiración con la señal lumínica. Así, desaparece la ansiedad de ejecución y se hace más fácil quedarse dormido.
El estudio subraya la eficacia de la intención paradójica: « Stimulus control therapy, relaxation training, and cognitive behavior therapy are individually effective therapies in the treatment of chronic insomnia (Standard) and sleep restriction therapy, multicomponent therapy (without cognitive therapy), biofeedback and paradoxical intention are individually effective therapies in the treatment of chronic insomnia » — Practice parameters for the psychological and behavioral treatment of insomnia (2006)
La luz azul
Una entrevista con un médico del sueño despertó sospechas sobre la posibilidad de que la luz azul inhibiera la secreción de melatonina, funcionando así en detrimento de un sueño apropiado.
Dodow no altera el ritmo circadiano.
Una vez que se proyecta en el techo, la luz funciona a su máxima intensidad, que resulta ser muy baja (menos de 1 lux) para alguien tumbado en la cama, si lo comparamos con la intensidad lumínica de una pantalla de ordenador o televisión (unos 60 lux a 50cm de distancia). También hay que considerar que el tiempo de exposición es reducido (de 8 a 20 minutos).
El impacto de Dodow sobre el ritmo circadiano es casi nulo, que pudiera retrasar el sueño o contrarrestar los efectos positivos descritos más arriba no debe ser motivo de preocupación. El halo luminoso es en realidad más de color que de luz.
El color azul se eligió después de realizar numerosas pruebas y en base a la percepción generalizada de que el azul produce un agradable efecto relajante. Hay estudios que lo confirman: Blue lighting accelerates post-stress relaxation (2017). Este estudio comparativo entre distintos colores muestra una disminución de la conductancia de la piel tras una exposición al color azul.
¿Por qué es difícil hacer solo el ejercicio?
Encontrar el ritmo adecuado puede ser complicado, incluso estresante, y eso va en contra de la actitud pasiva requerida por Benson como condición necesaria para la respuesta de relajación.
- La persona que presenta dificultades para dormirse puede no tener la capacidad de lograr una respuesta de relajación por sí sola. Al ser fácil de encender y de usar, y al estar cerca de la cama, Dodow hace que el proceso sea mucho más simple.
- La gente con problemas de sueño puede tener también dificultades de concentración (en parte, por la activación del sistema nervioso simpático) y tendrán tendencia a dejarse llevar por sus pensamientos en mitad del ejercicio. Con Dodow, durante 8 minutos le estamos indicando a esta persona que tiene que realizar el ejercicio.
- Es muy difícil alcanzar por uno mismo una tasa óptima de 6 respiraciones por minuto. Dodow guía al usuario hasta ese punto de manera gradual, empezando con 11 respiraciones por minuto.
Al proyectar una luz en el techo, Dodow materializa un objeto mental en el que fijar la atención, permitiendo al usuario dejar a un lado sus pensamientos.
Conclusión
Dodow aborda uno de los principales obstáculos para lograr un sueño reparador. Es fácil de usar, económico, inofensivo, no es adictivo y puede utilizarse a cualquier hora de la noche. Nuestro objetivo es democratizar su uso y hacer de Dodow una solución médica de referencia.