Dodow Dodow helps you fall asleep Just like our users do, fall asleep over and over again, on average 2.5 times faster Buy Dodow

« Entrepreneurs who change the world and who will make you sleep ... with Dodow the tool to regain control of your sleep! »

BFMTV

Can't fall asleep?

Turn on Dodow!

Breathe in rhythm with the light

Dodow gradually slows down your breathing from 11 to 6 breaths per minute, the cardiac coherence rhythm

Concentrating on the halo helps you reduce your brain activity

Fall asleep without side effects

Would Dodow work for me?

Middle-of-the-night insomnia

Stress and restlessness

Pregnant women

Chronic insomnia

I can't stop thinking

4.5/5

Comments

Read all the comments
100 days to test Dodow

76% of our users are satisfied but we are aware that they are always exceptions. That is why you can always return your Dodow within 100 days.


Buy Dodow
Free shipping 4,99€ saved

Only up to 25/02/2026

100 hours of sleep saved per year
Have a few questions? How does delivery work?

No need to collect or wait in line for your delivery, Dodow fits right into your letter box. In France the delivery time is 2-4 working days, in Europe 3-5 days whilst worldwide delivery takes 4-10 days.

Why is the light blue?

Bright blue light can wake you up due to your body stopping the production of melatonin. Don't worry, this isn't the case with Dodow! Our blue light is at a low intensity, plus you won't even be looking at it directly as it's projected onto the ceiling. We've done numerous tests and this colour blue is proven to be the most efficient for helping you get off to sleep.

Does it work with kids?

Yes! We've had parents tell us that whereas their child used to take several hours to get to sleep, after the introduction of Dodow their child falls asleep in a matter of minutes. If your child is happy to use the product, you can help them to use it correctly and even do it with them the first time. The youngest child we've worked with was 6 years old.

Are batteries provided?

Dodow is delivered with batteries, all ready to help you get your precious shut-eye. The product uses AAA batteries which are pretty easy to find in shops - they're the same ones used in your remote control.

Can I send it as a gift?

Don’t worry! The bill will be sent by mail, the person you’re offering it to won’t see how much Dodow costs.

Is Dodow available in shops?

Very soon! We recommend you buy Dodow from our website for warrantee reasons and to track delivery. Plus, we'll help you to use Dodow effectively.

Does it turn off by itself?

Yes, Dodow turns itself off at the end of the exercise, after 8 or 20 minutes depending on the setting you have chosen.

Schlafen Sie mit Dodow ein

Durchschnittlich schlafen unsere Nutzer bis zu 2,5 x schneller ein. 100 Tage Geld-zurück-Garantie!

93 Kommentare Alle Kommentare
Video ansehen Vu sur Ottagono, Le Parisien, M6, Europe1, RTL, Femina, DMorgen')

Finden Sie heraus, wie Dodow Ihnen beim Schlafen hilft

Innerhalb von 2 Minuten erklärt

France 2
Mehr wissenschaftliche Hintergründe?

Ein paar Zahlen zu Dodow

76 % des utilisateurs ont été satisfaites de Dodow

aller Dodow-Nutzer bewerten uns mit 4 von 5 Sternen oder mehr. 

En moyenne nos utilisateurs ont réduit leur durée d’endormissement de 61 % *

Im Durchschnitt haben unsere Nutzer die Zeit, die sie zum Einschlafen brauchen, um 61 % verringert.

Was Dodow-Nutzer sagen

Salinger träumt in seinem Bett in Sydney. Danke an seine Mama für dieses Bild!

Helene

Bei meinem 10-jährigen Soh hat Dodow hervorragend funktioniert. Es hatte Stunden gedauert, bis er eingeschlafen war. Jetzt schläft er innerhalb von 10 Minuten. Meine 17-jährige Tochter hat Probleme, die Augen offen zu halten, um dem Licht zu folgen und mit ihm zusammen zu atmen. Sie ist sich nicht ganz sicher, aber sie glaubt, sie schläft früher ein als vorher.

ohne Dodow 1h - 1h30

mit Dodow 30 - 45 min

Christian mit Dodow in seinem Wohnzimmer in Viroflay

Christian

Ich weiß immer noch nicht, wie es funktioniert, aber wen kümmert das, solange  es funktioniert! Und wenn ich die 15 Minuten Schlaf, die ich pro Nacht mehr erhalte, gegen den Mindestlohn rechne, dann ammortisiert sich die Investition in weniger als einem Monat ;-)

ohne Dodow 20 - 30 min

mit Dodow 0 - 5 min

Pierre, unser Mitbegründer, mit Isabelle in ihrer gemütlichen Bibliothek in Luxemburg

Isabelle

Dank Dodow konnte ich mich von der Angst, nicht einschlafen zu können, lösen. Es war eine richtige Herausforderung für mich. Ich hatte schon alles versucht, von Selbsthilfe bis Akupunktur, einen Psychologen und Osteopathen besucht und sogar versucht, spezielle Einlegesohlen in meinen Schuhen zu tragen, aber nichts half. Ich habe Dodow ohne große Überzeugung gekauft, weil mein Sohn es empfohlen hatte, nachdem er ein kurzes, witziges und interessantes Video darüber gesehen hatte. Ich bin jetzt deutlich ruhiger vor dem Einschlafen, und das, obwohl es nicht jedes Mal perfekt funktioniert und ich manchmal immer noch nachts aufwache. Ich bin immer noch sehr zufrieden, dass ich nicht mehr länger Schlaftabletten nehmen muss, auf die ich mich über ein Jahr lang verlassen musste.

ohne Dodow 1h - 1h30

mit Dodow 30 - 45 min

Bereits 526789 Nutzer

  • Nächtliches Aufwachen

  • Ständiges Gedankenmachen

  • Sorgen

  • Chronische Schlaflosigkeit

  • Stress

    und

    Unruhezustände

Warum kann ich nicht einschlafen?

Ein psychosomatisches Problem

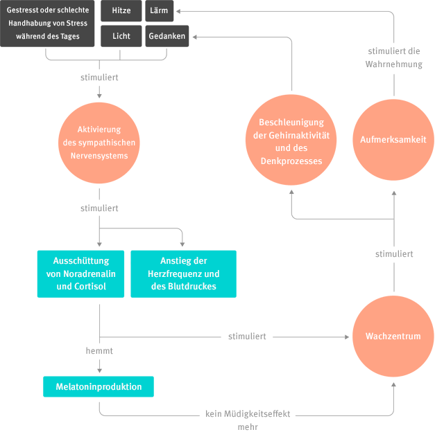
Wenn Sie auf Geräusche reagieren, gestresst sind und sich Sorgen machen, führt dies zu einer physischen Reaktion.

Der Alarmzustand

Diese oben genannten Zustände führen zu einer 

Überreaktion des autonomen Nervensystems und 

stimulieren den Alarmzustand.

MEHR DETAILS

Stimulation des Wachzentrums

Neurotransmitter machen Sie aufmerksamer, Ihre Gedanken rasen und Ihre Reaktion auf äußere und innere Reize steigt stark an; und somit beginnt der Teufelskreis der Schlaflosigkeit. 

MEHR DETAILS

Das Gehirn empfängt Signale

Cortisol (welches die Produktion von Melatonin, dem Schlafhormon, hemmt) und Neurotransmitter wie Noradrenalin werden ausgeschüttet, um bestimmte Bereiche des Gehirns zu stimulieren. 

Ich schalte Dodow ein!

Im Rhythmus des Lichts atmen

Das blaue Licht wird an die Decke projiziert. Atmen Sie im Rhythmus des Lichts: Armen Sie ein, wenn sich der Lichtpunkt ausdehnt und atmen Sie aus, wenn er sich wieder zurückzieht.

MEHR DETAILS

Der Gedankenstrom nimmt ab

Indem Sie sich auf das Licht konzentrieren, wird Ihre Aufmerksamkeit von den Gedanken, die Ihren Wachzustand stimulieren, abgelenkt. Mit der resultierenden verminderten Gehirnaktivität wird der Einschlafprozess verkürzt und deutlich leichter. 

MEHR DETAILS

Setzen Sie die Übung für 8 Minuten fort

Die Atmung ist der einzige Teil des autonomen Nervensystems, der aktiv gesteuert werden kann. Indem Sie konstant und lange genug 6 APM einhalten, wird der Baroreflex ausgelöst. Das ist ein physiologischer Mechanismus, der das Ungleichgewicht im autonomen Nervensystem, das für Schlaflosigkeit verantwortlich ist, korrigiert.

MEHR DETAILS

Ihre Atmung verlangsamt sich

Dodow sorgt dafür, dass sich Ihre Atmung allmählich von 11 auf 6 Atemzüge pro Minute (APM) in einem gleichmäßigen Rhythmus verlangsamt, der den Entspannungszustand fördert und in dem die Ausatmung länger ist als die Einatmung.

MEHR DETAILS
KÖNNEN SIE ES AUCH OHNE DODOW?

Dodow nimmt Sie mit in den Schlaf

Ruhezustand

Die Stimulation des Baroreflex über mehrere Minuten hinweg bringt Ihr autonomes Nervensystem wieder ins Gleichgewicht. Sie entspannen sich und befinden sich im Ruhezustand. 

Die Verlangsamung des Stoffwechsels

Die Ausschüttung von Cortisol und Noradrenalin nimmt ab und die des Melatonin, des Schlafhormons, übernimmt.

Der Schlaf kann kommen

Sie befinden sich nicht länger im Wachzustand, reagieren kaum noch auf externe Reize und können sich von Ihren Gedankengängen loslösen.

Der Alpha-Zustand

Innerhalb von 8 Minuten stärkt Dodow den Übergang in den Alpha-Zustand, der sich durch eine geringe Hirnwellenfrequenz auszeichnet. Das ist der erste Schritt in Richtung eines erholsamen Schlafs. 

Dodow schaltet sich selbst aus, ich schlafe einfach nur ein

Dodow ist eine einfache und wirtschaftliche Lösung

Die Verwendung von Schlaftabletten führt zu einer vierfach erhöhten Sterblichkeitsrate

Schlaftabletten

60 € / Jahr (1)

Yoga & Meditation

> > 150 € / Jahr (2)

Therapie

250 - 500 € / Jahr (3)

Dodow

49 €

(1) Bei einer Häufigkeit von einer Tablette alle 3 Tage, 4 Wochen werden ggf. von Ihrer Krankenkasse übernommen.

(2) Mindestens 10 Stunden für 150 €, wird ggf. von Ihrer Krankenkasse übernommen.

(3) Zwischen 5 und 10 Einheiten zu 50€ pro Einheit.

Sie haben trotz Dodow noch Einschlafprobleme? 

Keine Sorge: Sie bekommen eine vollständige Rückerstattung, wenn Sie es uns innerhalb von 100 Tagen zurückschicken!

93 Kommentare

Alle Kommentare
In Apotheken erhältlich
Kaufen Sie Dodow 49 €

... und profitieren Sie von hunderten Stunden Schlaf pro Jahr!

Einige Fragen, bevor Sie Ihre Entscheidung treffen

Wie funktioniert die Lieferung?

Sie müssen Dodow weder abholen noch Schlange stehen für Ihre Lieferung. Dodow passt in Ihren Briefkasten. In Frankreich beträgt die Lieferzeit 2-4 Arbeitstage, in Europa 3-5 Tage und weltweite Lieferungen benötigen zwischen 4-10 Tagen. 


Warum ist das Licht blau?

Helles, blaues Licht kann Sie aufwecken, da Ihr Körper Melatonin produziert.  

Aber keine Angst, das passiert nicht mit Dodow! Unser blaues Licht ist von schwacher Stärke und Sie schauen es gar nicht direkt an, da es an die Decke projiziert wird. 

Wir haben unzählige Tests durchgeführt und dieser Blauton ist bewiesenermaßen der effektivste Ton, um Ihnen beim Einschlafen zu helfen.

Funktioniert es auch bei Kindern?

Ja! Uns haben einige Eltern berichtet, dass ihre Kinder stundenlang gebraucht haben, um einzuschlafen. Nachdem die Eltern ihrem Kind dann Dodow gezeigt haben, konnten sie innerhalb von Minuten einschlafen. Wenn Ihr Kind unser Produkt gerne benutzen möchte, dann können Sie es in der richtigen Handhabung unterstützen und es die ersten Male mit ihm gemeinsam ausprobieren. Das jüngste Kind, mit dem wir zusammengearbeitet haben, war 6 Jahre alt.

Werden Batterien mitgeliefert?

Dodow wird mit Batterien geliefert und ist damit einsatzbereit, um Ihnen Ihren verdienten Schlaf zu bringen. Das Produkt enthält AAA-Batterien, die sich leicht nachkaufen lassen - es sind die gleichen wie auch in Ihrer Fernbedienung. 


Kann ich Dodow als Geschenk versenden?

Ja, keine Angst! Die Rechnung verschicken wir per Post, sodass die Person, die Dodow geliefert bekommt, nicht sieht, wie viel Dodow kostet. 


Kann man Dodow auch in Ladengeschäften kaufen?

Sehr bald! Wir empfehlen aber, dass Sie Dodow aufgrund der Garantie und der Sendungsverfolgung auf unserer Webseite kaufen. Außerdem helfen wir Ihnen dabei, Dodow effektiv zu nutzen. 

Schaltet sich Dodow automatisch ab?

Ja, Dodow schaltet sich selbst nach dem Ende der Atemübung ab, also nach 8 oder 20 Minuten, abhängig davon, für welche Einstellung Sie sich entschieden haben.

page.index