Wie es im Vergleich zu bereits existierenden Lösungen abschneidet
Existierende Lösungen
Menschen mit Schlafstörungen wird häufig geraten, einen gesünderen Lebensstil und gesündere Schlafgewohnheiten zu entwickeln: sich entspannen, Sport machen und zeitig ins Bett zu gehen. Das Problem ist allerdings, dass diese Empfehlungen oft nicht eingehalten werden können, da sie schwierig umzusetzen sind und ein Umgewöhnen erfordern, das nur selten in die Praxis umgesetzt wird.
Schlaftabletten bieten nur eine vorübergehende Lösung und die schädlichen Langzeitnebenwirkungen können sogar bei einer Einnahme von nur 18 Tabletten im Jahr noch auftreten.
In den meisten Fällen hängen Schlafstörungen unmittelbar mit Stress zusammen (sehen Sie dazu auch die Studien weiter unten) oder, genauer gesagt, mit der Stressbewältigung (auch von Mikrostress). Menschen mit Schlafstörungen haben in der Regel nicht gelernt, wie mit Stress umzugehen ist, um danach eine "Entspannungsreaktion" auszulösen. Stresstherapie, Medikation und Yoga, die genau dieses Problem ansprechen, sind effektive Lösungen, die allerdings auch einen großen Zeit- und Geldaufwand bedeuten.
Dodow bietet eine Komplettlösung an
Wir glauben, dass Dodow seinen Nutzern eine Komplettlösung bietet, die kaum zeitlichen oder monetären Einsatz erfordert.
Unsere Lösung verbindet Meditation (Konzentration auf den Atem) mit Yoga (langsame Atmung aus dem Bauch heraus) und Verhaltens- und kognitiver Therapie (paradoxe Intension), sodass die Erfolgswahrscheinlichkeit maximiert wird und der Patient sowohl an Schlafenszeit als auch an Selbstvertrauen gewinnt. Nach ein paar Monaten wird er wahrscheinlich bereits ohne Dodow einschlafen können.
Dodows Ziel ist es, die für den Schlaf schädlichen Auswirkungen von Stress schnell, effektiv und natürlich auszugleichen. Es ist außerdem extrem effektiv für diejenigen, die einem gestörten Schlaf-Wach-Rhythmus leiden (beispielsweise durch einen Jetlag).
Inspiration
Zahlreiche Schlafstörungen entstehen durch Störungen im autonomen Nervensystem
Wissenschaftliche Informationen
Mehrere Studien haben gezeigt, dass ein Zusammenhang zwischen der Aktivierung des sympathischen Nervensystems und Einschlafschwierigkeiten besteht.
- Chronic insomnia is associated with nyctohemeral activation of the hypothalamic-pituitary-adrenal axis (2001) — Diese an der Universität von Pennsylvania durchgeführte Studie zeigt, welche Rolle ein Ungleichgewicht des autonomen Nervensystems (ANS) bei Schlafstörungen spielt. Es scheint, als würde es eine größere Rolle spielen als Störungen im Tag-/Nachtrhythmus. „Diese Ergebnisse sprechen mehr für eine Überreizung des zentralen Nervensystems als Schlafmangel, welcher normalerweise nicht mit einer Änderung oder Abnahme der Cortisolausschüttung oder einer Störung des Tag-/Nachtrhythmus in Verbindung gebracht wird.”
- Diese mit 8 Schlaflosen und 8 normalen Schläfern durchgeführte Studie hat gezeigt, dass bei normalen Schläfern die Rückkehr zu einem ausgeglichenen autonomen Nervensystem normal verläuft, während bei den Schlaflgestörten das sympathische Nervensystem hyperaktiv blieb. „Diese Daten legen nahe, dass normale Schläfer den erwarteten progressiven autonomen Rückgang aufzeigen, bei Schlaflosen aber konstante sympathische Überaktivierung festgestellt werden kann.“
- Hyperarousal and insomnia (1997) — Eine andere Studie zeigt, dass „gute“ Schläfer, die über den Zeitraum von einer Woche einer Stimulierung des sympathischen Nervensystems ausgesetzt werden, dieselben Schwierigkeiten haben wie Schlafgestörte.
- Andere Studien, die diese Hypothese unterstützen: The hyperarousal model of insomnia: a review of the concept and its evidence (2010), Human physiological models of insomnia (2007), Autonomic Activation in Insomnia: The Case for Acupuncture (2011).
In den Zusammenhang gebracht
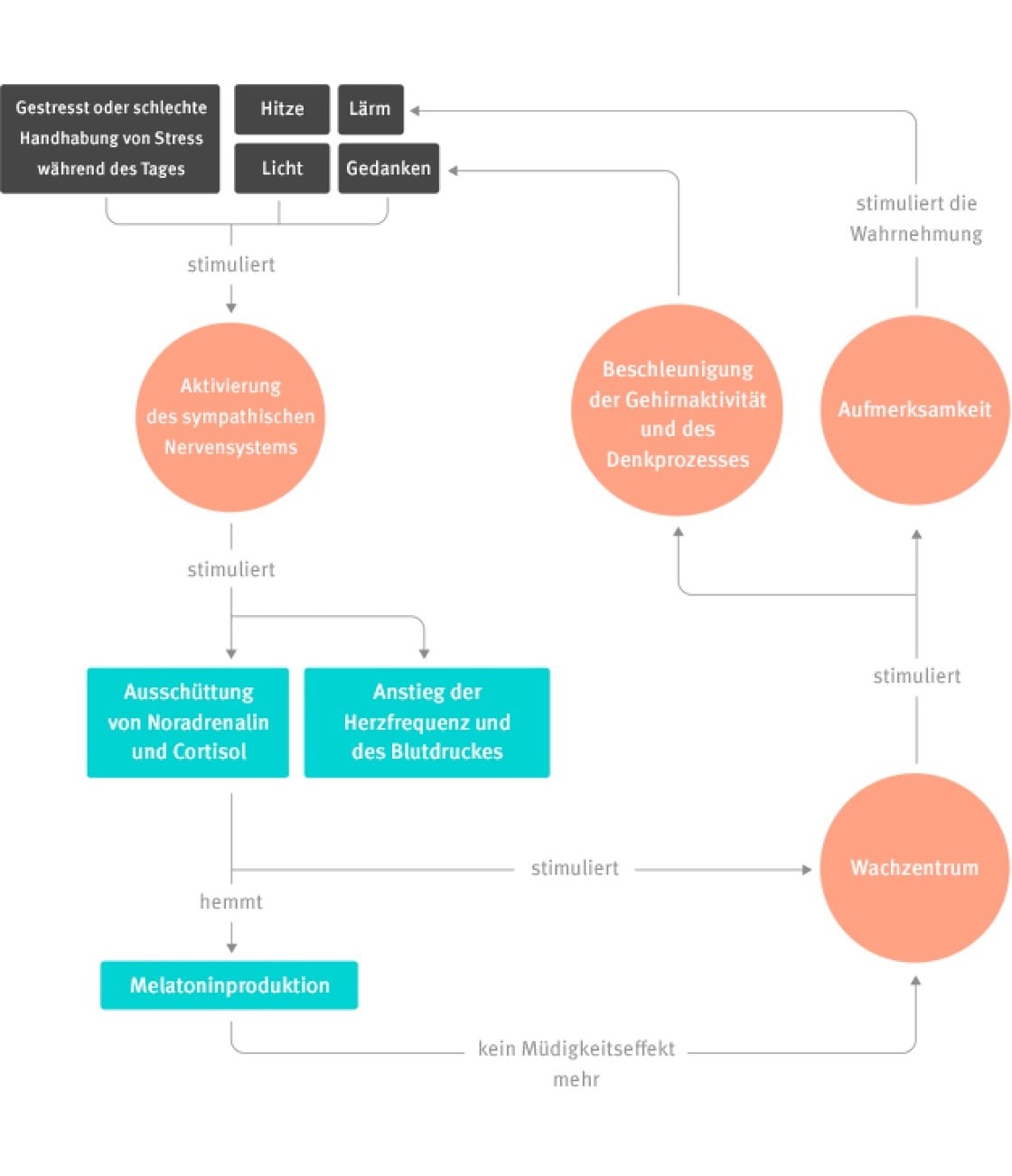
Das autonome Nervensystem ist der Teil des Nervensystems, der sich um die unbewussten Vorgänge des Körpers kümmert wie zum Beispiel die Verdauung. Die Aktivierung des sympathischen Nervensystems (Alarmzustand) ist ein Verteidigungsmechanismus, welcher es dem Menschen erlaubt, in einer feindlichen Umgebung zu überleben (Ausschüttung von Noradrenalin, erhöhte Aufmerksamkeit, Muskelkontraktion, Ausschüttung von Coritsol, um Verletzungen zu überstehen). Bestimmte Neurotransmitter aktivieren das sympathische Nervensystem und stimulieren Wachheit und Aufmerksamkeit: äußere Reize werden deutlicher wahrgenommen, um Gefahren schneller zu erkennen. Außerdem ist die Reaktion auf diese Reize stärker, als wenn das parasympathische System aktiviert ist (Ruhezustand). Die Aktivierung dieses Zustandes war in prähistorischen Zeiten im Zustand ständiger Gefahr wichtig, ist es aber heutzutage hinderlich, wenn es um das Einschlafen geht. Man kann die Störung des autonomen Nervensystems von Schlaflgestörten mit einer schlecht eingestellten Autoalarmanlage vergleichen, welche bei der kleinsten Berührung anschlägt.
Beschreibung des Mechanismus
Synthese
Für alle, die schnell einschlafen möchten, ist die Deaktivierung des sympathischen Nervensystems essenziell. Alle erwähnten Studien empfehlen Entspannungsübungen, um die Schlafprobleme zu behandeln. Welche Methoden sind am effektivsten und am einfachsten, um sie in die tägliche Routine einzubauen? Wir haben zwei Methoden untersucht: Meditation (Konzentration auf das Atmen) und Yoga (Pranayama), deren Auswirkungen allgemein anerkannt und bereits Thema vieler wissenschaftlicher Studien waren.
Langsame Atmung zur ANS-Regulierung
Die Atmung ist der Kern vieler Praktiken wie Meditation und Yoga. Das Interesse an diesen verschiedenen Praktiken ist seit den 70er Jahren stetig gewachsen und zahlreiche Studien haben gezeigt, dass diese Praktiken eine Senkung der sympathischen Aktivität begünstigen. Meditation schreibt zwar keinen spezifischen Atemrhythmus vor, aber die Konzentration auf die Atmung führt fast immer zu einer raschen Verlangsamung der Atmung. Im Gegensatz dazu konzentriert sich Yoga auf die Verlangsamung der Atmung mit dem Ziel, sich zu beruhigen, und umgekehrt auf die Beschleunigung der Atmung, um mehr Energie zu bekommen.
Den Einfluss von langsamer Atmung auf die Aktivität des autonomen Nervensystems zu verstehen, ist schwierig: Welche Rolle spielt die Stimulation des Baroreflexes? Hyperpolarisations? — Physiology of long pranayamic breathing (2006) — TDie Tatsache, dass die Atmung der einzige Teil des ANS ist, auf den der Mensch Einfluss hat, ist vielleicht nicht unbedeutend. — Meditation & Neuroscience: from basic research to clinical practice (2010).
An optimal breathing rythm: 6 breaths per minute
Der Rhythmus von 6 APM aus einer der zuvor erwähnten Studien kommt auch in der kardialen Kohärenz vor, deren Ziel ebenfalls der Ausgleich des autonomen Nervensystems ist. Dieser Rhythmus optimiert mehreren Studien zufolge die Stimulation des Baroreflexes. Obwohl jeder Organismus anders ist, scheint der Rhythmus von 6 APM relativ universell zu sein.
Der Baroreflex wird durch die Stimulation von Barorezeptoren ausgelöst. Diese befinden sich hauptsächlich an großen Blutgefäßen, Aorta und Halsschlagadern. Wenn Sie durch eine Distension der Arterienwand stimuliert werden, senden sie ein Signal, welches den Vagusnerv aktiviert und somit die parasympathische Aktivität stimuliert.
Die Grafik zeigt einen Sprung der Herzfrequenzvariabilität (HRV) bei 6 Atemzügen pro Minute. Je höher die HRV, desto fließender ist die Veränderung des Herzrhythmusses (im Gegensatz zu stufenweiser Veränderung). Dies ist ein Zeichen dominanter parasympathischer Aktivität. Um die Anwendung zu vereinfachen, haben wir uns entschieden, 6 Atemzüge pro Minute nicht zu unterschreiten.
Ein spezieller Rhythmus: 40% Einatmen, 60% Ausatmen
Nachdem wir uns mit Yogalehrern beraten hatten, haben wir uns dazu entschlossen, die Ausatmung länger zu halten als die Einatmung. Eine lange Ausatmung begünstigt das Gefühl ansteigender Müdigkeit.
Dieses Phänomen wurde uns von einem Schlafforscher erklärt: « Wenn die Ausatmung länger dauert als die Einatmung, wird mehr CO2 freigesetzt. Dadurch sinkt der CO2-Gehalt im Blut und dies löst eine Verkleinerung der Gehirngefäße aus. Dieses Phänomen, genannt Gefäßverengung, löst ein Gefühl von Müdigkeit aus. »
Dieser Effekt ist vor allem nützlich für Personen, die an einer leichten Störung des Tag-/Nachtrhythmus leiden (durch Fernsehen, Schlafengehen an unterschiedlichen Zeiten) und nicht müde sind. Melatonin löst normalerweise einen Müdigkeitseffekt aus. Ein Grund für Schlafprobleme kann sein, dass der Körper nicht genügend Melatonin produziert. Der Effekt, der durch eine lange Ausatmung ausgelöst wird, kann als effektiver Ersatz dienen.
Konzentration kann ebenfalls helfen
Seine Konzentration auf ein Ziel zu richten (im Falle von Meditation zum Beispiel die Atmung oder das Geräusch des Regens) kann einen entspannenden Effekt haben und das Einschlafen erleichtern.
Herbert Benson, Kardiologe und Harvardprofessor, ist einer der Pioniere in der Untersuchung der Beziehung zwischen Körper und Geist. Er hat sich für verschiedene Methoden interessiert, das ANS wieder ins Gleichgewicht zu bringen. Was er dabei untersucht hat, war die transzendentale Meditation (wiederholen von Sätzen (Matras) im Kopf). Er hat davon bestimmte Kriterien abgeleitet, um die gewünschte Entspannungsreaktion zu stimulieren. Die beiden Hauptkriterien sind:
- Ein mentales Ziel
- Eine passive Einstellung
Dieses mentale Ziel ist das, worauf der Geist sich „fixiert“. Laut Benson kann es sich dabei um einen Ton, ein Wort, einen Satz oder ein visuelles Objekt handeln. « There should be a constant stimulus e.g., a sound, word, or phrase repeated silently or audibly; fixed gazing at an object is also suitable. The apparent purpose of these procedures is to minimize one's attention to other stimuli » — Psychosomatic Medicine (1974)
Das Ziel ist es, einen Teil des Gehirns zu beschäftigen, um leicht stimulierenden Reize wie Gedanken zu entgehen, die Stressreaktionen hervorrufen und das sympathische Nervensystem daran hindern, abzuschalten. Es ist, wie wenn man sich einen guten Film ansieht: das Wachzentrum wird stimuliert und es ist schwer, einzuschlafen. Das Gehirn interessiert sich für die Bilder, die es wahrnimmt. Genauso ist es auch beim Einschlafen, wenn das Gehirn sich für bestimmte Gedanken „interessiert“ und so das Einschlafen verhindert.
Mit einem monotonen Signal in Form eines blauen Lichts hat man einen visuellen Anker, auf den man seine Aufmerksamkeit lenken und die „interessanten“ Gedanken durch etwas banaleres austauschen kann.
Psychologie
Dieser Effekt ist zwar unfreiwillig, aber ein sehr interessanter und zusätzlicher Faktor, der das Einschlafen begünstigt.
Bestimmte Personen (meistens welche, die gestresst und dadurch anfälliger für Einschlafprobleme sind) erschaffen sich Ihre Schlaflosigkeit selbst, indem sie Angst haben, nicht einschlafen zu können. Sie haben Angst vor den Auswirkungen der Schlaflosigkeit auf den nächsten Tag (Prüfung oder Vorstellungsgespräch zum Beispiel) und lösen somit Leistungsdruck aus. Diese Angst verhindert das Einschlafen.
Die paradoxe Intension im Falle von Schlaflosigkeit gestaltet sich als passives Wachbleiben, ohne direkt zu versuchen, einzuschlafen. Das ist genau das, was passiert, wenn der Anwender im Bett liegt, die Augen offen hält und seinen Atem auf das Lichtsignal konzentriert. So verschwindet mit Dodow die Leistungsangst und das Einschlafen wird erleichtert.
Diese Studie belegt die Wirksamkeit der paradoxen Intension: « Stimulus control therapy, relaxation training, and cognitive behavior therapy are individually effective therapies in the treatment of chronic insomnia (Standard) and sleep restriction therapy, multicomponent therapy (without cognitive therapy), biofeedback and paradoxical intention are individually effective therapies in the treatment of chronic insomnia » — Practice parameters for the psychological and behavioral treatment of insomnia (2006)
Das blaue Licht
In einem Interview mit einem Facharzt für Schlaf wurde vermutet, dass blaues Licht Melatonin hemmt und daher nachteilig für einen guten Schlaf ist.
Dodow stört den Tag-/Nachtrhythmus nicht.
Das Lichtsignal hat, wenn es an die Decke projiziert wird, bei seiner höchsten Intensität für jemanden, der im Bett liegt, eine sehr schwache Stärke (weniger als 1 Lux), im Gegensatz zu der relativ hohen Intensität eines Computer - oder Fernsehbildschirms (etwa 60 Lux bei einer Distanz von 50 cm). Darüber hinaus ist die Dauer der Beleuchtung gering (8 bis 20 Minuten).
Der Einfluss von Dodow auf den Tag-/Nachtrhythmus ist also quasi null oder auf jeden Fall zu schwach, um das Einschlafen zu verzögern oder die oben beschriebenen positiven Auswirkungen aufzuheben. Der Lichtschein ähnelt eigentlich eher Farbe als Licht.
Die Farbe Blau wurde anhand mehrerer Tests ausgewählt, da es der allgemeinen Wahrnehmung entspricht, dass Blau eine beruhigende Wirkung hat. Studien scheinen diese Wahrnehmung zu bestätigen: Blue lighting accelerates post-stress relaxation (2017). Diese vergleichende Studie zwischen verschiedenen Farben zeigt eine Senkung der Leitfähigkeit der Haut, nachdem sie der Farbe Blau ausgesetzt war.
Warum ist diese Übung alleine so schwierig?
Den richtigen Rhythmus zu finden kann schwierig sein und Stress auslösen. Möglicherweise verhindert dies die passive Einstellung, die für die Stimulation der von Benson beschriebenen Entspannungsreaktion nötig ist.
- Eine Person mit Einschlafschwierigkeiten hat vielleicht nicht die Möglichkeit, aus eigener Kraft diese Entspannungsreaktion zu erwirken. Dodow vereinfacht den Prozess merklich durch seine einfache Art, es zu bedienen, und seine Nähe zum Bett.
- Personen, die an Einschlafschwierigkeiten leiden, leiden oft auch unter Konzentrationsschwierigkeiten (teilweise durch die Aktivierung des sympathischen Nervensystems) und haben die Tendenz, sich inmitten der Übung in ihren Gedanken zu verlieren. Mit Dodow benötigen Sie nur 8 Minuten Zeit und haben einen Indikator, der Sie an Ihre Übung erinnert.
- Es ist nicht leicht, alleine die optimale Frequenz von 6 Atemzügen pro Minute zu erreichen. Dodow führt Sie langsam an dieses Ziel heran, beginnend mit einer Frequenz von 11 Atemzügen pro Minute.
Indem Licht an die Decke projiziert wird, erschafft Dodow ein mentales Beschäftigungsobjekt, das den Benutzer unterstützt, seine Gedanken loszulassen.
Fazit
Dodow ist eine Lösung, die eines der Hauptprobleme für festen Schlaf beseitigt. Es ist einfach zu benutzen, unschädlich, nicht süchtig machend, günstig und kann zu jeder Nachtzeit angewendet werden. Unser Ziel ist es, die Nutzung von Dodow zu demokratisieren und aus ihm eine von Ärzten empfohlene Lösung zu machen.