Como ele se compara às soluções existentes
Soluções existentes
As pessoas com dificuldades para dormir geralmente são aconselhadas a adotarem um estilo de vida / hábitos de sono mais saudáveis. Coisas como relaxamento, praticar esportes e ir para cama no horário normal. O problema, contudo, é que estas recomendações não são normalmente respeitadas, difíceis de implementar e exigem mudanças habituais que raramente são colocadas em prática.
Além de ser apenas uma solução temporária, os efeitos negativos a longo prazo das pílulas para dormir podem ser sentidos mesmo com a ingestão tão baixa quanto de 18 comprimidos por anos.
Na maioria dos casos, os distúrbios do sono podem ser atribuídos a problemas de estresse (veja os estudos citados abaixo) ou, mais especificamente, ao manejo de problemas do estresse (mesmo microestresse). As pessoas com estes distúrbios raramente são ensinadas a administrar o seu estresse adequadamente para estimular uma "resposta de relaxamento" por conta própria. Terapia de relaxamento, meditação e ioga que direcionam diretamente estes problemas são soluções eficazes, no entanto, eles requerem um grande investimento de tempo e dinheiro.
Dodow fornece uma solução tudo-em-um
Acreditamos que Dodow fornece a seus usuários uma solução tudo-em-um sem exigir um quantidade significativa de tempo ou investimento financeiro.
A nossa solução combina meditação (concentração em respirar), ioga (respiração lenta e concentração em respiração abdominal), e Terapia cognitiva comportamental (intenção paradoxal) para maximizar a probabilidade de sucesso e permitir que o usuário durma melhor e recupere a confiança no(a) seu(sua) capacidade de dormir. Após alguns meses, ele(a) provavelmente conseguirá dormir normalmente sem o Dodow.
Dodow visa trabalhar de forma rápida, eficaz e natural para neutralizar os efeitos do estresse que são prejudiciais ao sono. Também é extremamente eficaz para aqueles que sofrem com distúrbios de sono do ciclo circadiano (jet lag, por exemplo).
Inspiração
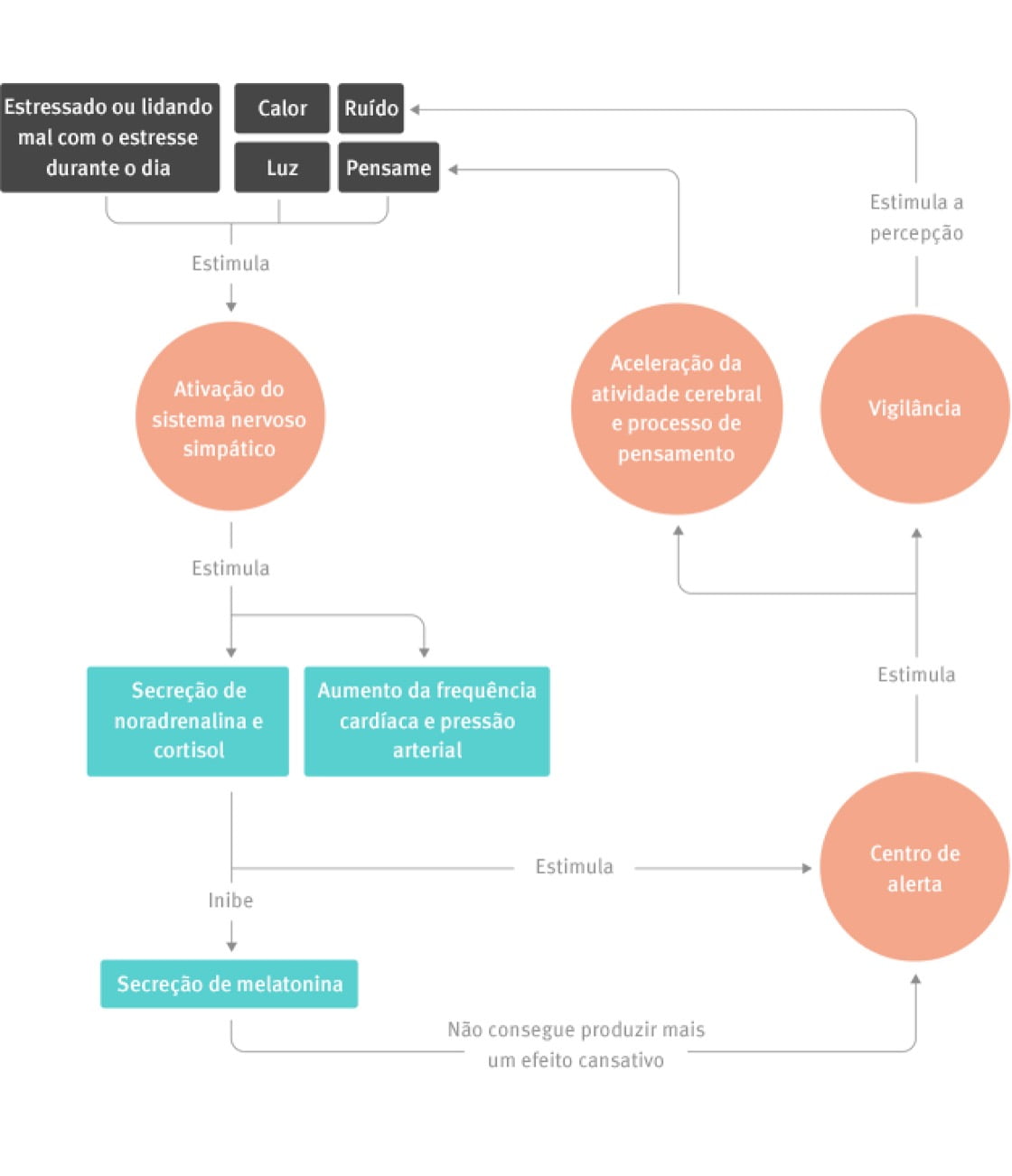
Numerosos casos de insônia são causados por distúrbios do sistema nervoso autônomo
Dados científicos
Muitos estudos demonstraram correlações entre a ativação do sistema nervoso simpático e dificuldades de adormecer.
- Chronic insomnia is associated with nyctohemeral activation of the hypothalamic-pituitary-adrenal axis (2001) — Este estudo conduzido pela Universidade de Pensilvânia revela o papel do desequilíbrio do SNA (sistema nervoso autônomo) em causar insônia, que parece desempenhar um papel mais importante do que os distúrbios do ritmo circadiano. « These findings are consistent with a disorder of central nervous system hyperarousal rather than one of sleep loss, which is usually associated with no change or decrease in cortisol secretion or a circadian disturbance. »
- Sleep onset and cardiovascular activity in primary insomnia (2011) — Este estudo, que estudou os padrões de sono de 8 insones e 8 com hábitos de sono normais, demonstrou que enquanto o grupo normal seguiu a esperada queda autonômica progressiva, os insones demonstram uma constante hiperativação simpática. « These data suggest that, whereas normal sleepers follow the expected progressive autonomic drop, constant sympathetic hyperactivation is detected in insomniacs »
- Hyperarousal and insomnia (1997) — Um outro estudo demonstrou que, depois de submetidas a uma semana de estímulo do sistema nervoso simpático, as pessoas que dormiam "bem" apresentaram as mesmas dificuldades dos insones.
- Outros estudos que suportam esta hipótese : The hyperarousal model of insomnia: a review of the concept and its evidence (2010), Human physiological models of insomnia (2007), Autonomic Activation in Insomnia: The Case for Acupuncture (2011).
Colocando em perspectiva
O sistema nervoso autônomo é a parte do sistema nervoso que gerencia as atividades inconscientes do corpo, como a digestão. A ativação do sistema nervoso simpático (o estado de alerta) é um mecanismo de defesa que os humanos sobrevivessem em um ambiente externo hostil (secreção de noradrenalina, aumento do estado de alerta, contração muscular, secreção de cortisol para lidar com ferimentos). Certos neurotransmissores ativam o sistema nervoso simpático para estimular a excitação e vigilância: estímulos esternos são melhores percebidos para ajudar a detectar o perigo.
Além disso, a reação destes estímulos é mais forte do que quando está no parassimpático (repouso e digestão), que é ativado. Ativar este estado foi útil nos tempos pré-históricos, vivendo em um constante estado de perigo, contudo, hoje isto é muito menor, especialmente quando é hora de dormir. Poderia-se comparar os problemas de um insone causados pelo sistema nervoso autônomo a um alarme de carro mal ajustado, que é acionado ao mais leve toque.
Descrição do mecanismo
Síntese
Para aqueles que querem adormecer rapidamente, a desativação do sistema nervoso simpático é essencial. Todos esses estudos recomendam técnicas de relaxamento para tratar os problemas relacionados à insônia. Quais métodos são mais eficazes e mais fáceis de implementar como parte de uma rotina diária? Nós estudamos duas práticas: meditação (com foco na respiração) e ioga (pranayama), cujos efeitos são amplamente reconhecidos e são o assunto de numerosos estudos científicos.
A respiração lenta como uma ferramenta regulatória do SNA
A respiração é um aspecto central de práticas como meditação (com objeto) e Ioga (Pranayama). Estas práticas despertaram um interesse renovado desde a década de 1970, com muitos estudos demonstrando que podem resultar em uma redução na atividade simpática. Enquanto a meditação não impõe um padrão respiratório, mas, ao se concentrar na respiração, quase sempre provoca uma rápida desaceleração do ritmo respiratório. Na Ioga, procura-se reduzir a frequência respiratória para se acalmar, e acelerá-la para se sentir mais energético.
Entender a influência da respiração lenta na atividade do SNA pode ser difícil: Qual é o papel da estimulação do barorreflexo? Fenômeno da hiperpolarização? — Physiology of long pranayamic breathing (2006) — O fato de a respiração ser um dos únicos componentes do SNA que os humanos têm controle, pode ter um maior significado. — Meditation & Neuroscience: from basic research to clinical practice (2010).
Um ritmo respiratório ideal: 6 respirações por minuto
A taxa de 6 RPM, encontrada em um dos estudos mencionados anteriormente, é também usada no que chamamos de exercícios de coerência cardíaca, que trabalha o reequelíbrio do SNA. De acordo com alguns estudos, o ritmo é a taxa que maximiza o estímulo do barorreflexo. Enquanto cada organismo possa ser diferente, a taxa de 6 RPM é razoavelmente universal.
O barorreflexo é desencadeado pela estimulação dos barorreceptores. Os barorreceptores estão localizados principalmente nos grandes vasos, aorta e artérias carótidas. Quando estimulados pela distensão das paredes arteriais, os barorreceptores enviam um sinal que ativa e estimula o nervo vago e a atividade parassimpática.
O gráfico mostra um salto na VFC (variabilidade da frequência cardíaca) a uma taxa de 6 respirações por minuto; quanto maior a VFC, mais suave é a mudança no ritmo cardíaco (com menos alterações bruscas), que é um sinal de atividade parassimpática dominante. Para facilitar o uso, nós decidimos não empregar ritmos menores que 6 respirações por minuto.
Um ritmo particular: 40% de inspiração, 60% de expiração
Após consultar professores de ioga, decidimos usar expirações mais longas que inspirações. Uma inspiração mais longa resulta em uma maior sensação de cansaço.
Este fenômeno nos foi explicado por um médico do sono: « Quando a expiração é maior que a inspiração, mais CO2 é liberado. Quando é reduzida a concentração sanguínea de CO2, o tamanho dos vaso cerebrais também reduz. Este fenômeno, chamado de vasoconstrição, provoca uma sensação de cansaço. »
Este efeito é particularmente útil para uma pessoa que sofre de um distúrbio circadiano leve (ver televisão, deitar por várias horas), e ainda não se sentir cansada. A melatonina é normalmente responsável pelo efeito de cansaço. Uma causa destas condições pode ser devido ao corpo não estar produzindo melatonina suficiente. O efeito produzido por uma longa expiração pode servir como um substituto eficaz.
A concentração também pode ajudar
Concentrar a atenção em um único «objeto» (respiração no caso da meditação, ou ruído no caso da chuva caindo) pode ter um efeito de relaxamento e facilitar o sono.
Herbert Benson, um cardiologista e professor de Harvard, é um dos pioneiros no estudo da relação mente-corpo. Ele estava interessado em estudar diferentes formas de reequilibrar o SNA. Uma das coisas que ele estudou foi a meditação transcendental (que envolve repetir frases (mantra) mentalmente). Ele propôs alguns critérios para estimular a resposta de relaxamento, dos quais os dois principais critérios são:
- Um objeto mental
- Uma atitude passiva
O objeto mental é usado como um suporte pela mente. De acordo com Benson, isso poderia ser um som, palavra ou objeto visual. « There should be a constant stimulus e.g., a sound, word, or phrase repeated silently or audibly; fixed gazing at an object is also suitable. The apparent purpose of these procedures is to minimize one's attention to other stimuli » — Psychosomatic Medicine (1974)
Tente acalmar a sua mente, afastando-se de algo tão estimulante como o pensamento, e assim evitar uma reação ao estresse que impeça a desativação do sistema simpático. É como assistir um bom filme: o estado de vigília é estimulado, tornando-se difícil dormir. Assim, a mente se torna ‘interessada' nas imagens à sua frente. O mesmo ocorre quando é hora de dormir, mas a sua mente está distraída por um ‘interesse'.
O sinal repetitivo vindo da luz azul age como uma âncora, substituindo os pensamentos interessantes com algo banal.
Psicologia
Enquanto o efeito é involuntário, ele fornece um auxílio adicional e interessante na facilitação do sono.
Algumas pessoas (geralmente aquelas já muito estressadas e, portanto, mais propensas a sofrer com problemas para dormir) criam a sua própria insônia, porque elas têm medo de não conseguirem adormecer. Elas temem os efeitos que a insônia terá sobre elas na manhã seguinte (por exemplo, para uma prova ou uma entrevista), criando o que é conhecido como ansiedade de desempenho. Esta ansiedade é um obstáculo para o sono.
No contexto da insônia, a intenção paradoxal é tentar permanecer acordado de forma passiva, sem tentar adormecer ativamente. Com o Dodow, o usuário deita de costas, mantendo os olhos abertos enquanto sincroniza a sua respiração com o sinal luminoso. Assim, a ansiedade de desempenho desaparece e dormir se torna fácil.
O estudo destaca a eficácia da intenção paradoxal: « Stimulus control therapy, relaxation training, and cognitive behavior therapy are individually effective therapies in the treatment of chronic insomnia (Standard) and sleep restriction therapy, multicomponent therapy (without cognitive therapy), biofeedback and paradoxical intention are individually effective therapies in the treatment of chronic insomnia » — Practice parameters for the psychological and behavioral treatment of insomnia (2006)
A luz azul
Uma entrevista com um médico do sono despertou suspeitas sobre a possibilidade de a luz azul inibir a secreção de melatonina, tornando prejudicial a um sono adequado.
Dodow não altera o ritmo circadiano.
Uma vez projetada no teto, a luz é ajustada para a sua intensidade máxima, que para alguém deitado na cama tem uma intensidade muito baixa (menos de 1 lux) comparada à alta intensidade de uma tela de computador ou de televisão (em torno de 60 lux a uma distância de 50cm). Há também o baixo tempo de exposição (8 a 20 minutos).
O impacto do Dodow no ritmo circadiano é praticamente nulo, então, você não precisa se preocupar em ele retardar o seu sono ou compensar os efeitos positivos descritos acima. O halo de luz é na verdade mais cor do que luz.
A cor azul foi escolhida após numerosos testes, baseando-se na percepção geralmente aceita de que o azul possui um agradável efeito calmante : Blue lighting accelerates post-stress relaxation (2017). Este estudo comparando diferentes cores mostra uma queda na condutância da pele após exposição à luz azul.
Por que o exercício é difícil de ser feito sozinho?
Encontrar o ritmo certo pode ser difícil e estressante, prejudicando potencialmente a atitude passiva necessária para estimular a resposta de relaxamento, conforme descrito por Benson.
- O indivíduo que possui dificuldade para adormecer pode não ter o poder de estimular uma resposta de relaxamento eficaz por conta própria. Dodow é fácil de acender, simples de usar e colocado próximo à cama, facilitando muito o processo.
- Indivíduos com dificuldades para dormir também podem ter dificuldades de concentração (em parte devido ao sistema de ativação simpática), e tendem a se perder nos seus pensamentos no meio do exercício. Com o Dodow, tudo o que você precisa é de 8 minutos e sempre há um indicador de quando um exercício precisa ser completado.
- É muito difícil atingir por conta própria uma frequência ideal de 6 respirações por minuto. Dodow conduz o usuário gradualmente para esta frequência, começando com uma frequência de 11 respirações por minuto.
Ao projetar a luz no teto, Dodow materializa um objeto mental, permitindo que o usuário deixe de lado os seus pensamentos.
Conclusão
Dodow aborda um dos principais obstáculos para alcançar um bom sono. É fácil de usar, inofensivo, não viciante, acessível e pode ser usado a qualquer momento da noite. O nosso objetivo é democratizar o seu uso e criar uma solução referenciada pelos médicos.