Posizionamento rispetto alle soluzioni esistenti
Le soluzioni attuali
Uno dei principali suggerimenti dati alle persone che soffrono di insonnia è migliorare la propria igiene di vita / sonno, ovvero liberare la mente dai troppi pensieri, fare sport, andare a letto sempre alla stessa ora. Purtroppo questi consigli non vengono spesso rispettati, perché richiedono cambiamenti e nuove abitudini che non sempre risultano facili da adottare.
I sonniferi, i cui effetti negativi a lungo termine sono ormai noti (a partire da 18 assunzioni all'anno), non sono che una soluzione tampone.
I disturbi del sonno sono solitamente legati a problemi di stress (vedi gli studi citati di seguito) o, per l'esattezza, a problemi di gestione dello stress (anche quando si tratta di episodi di breve durata). Purtroppo, spesso i soggetti che soffrono di questi disturbi non sono stati educati a gestire lo stress e stimolare una "relaxation response" autonomamente. La sofrologia, la meditazione e lo yoga sono tutte soluzioni efficaci per questo tipo di problemi e raccomandate dagli esperti del sonno. Purtroppo, come nel caso dei cambiamenti delle abitudini di vita, sono alternative che necessitano investimenti in tempo e denaro non trascurabili.
Dodow offre una soluzione chiavi in mano
Pensiamo che Dodow possa offrire una soluzione chiavi in mano, che non necessita un cambiamento dello stile di vita e nemmeno un grande investimento di tempo.
La nostra soluzione si ispira alla meditazione (concentrarsi sulla propria respirazione), allo yoga (una respirazione lenta e addominale) e alle terapie cognitive (intenzione paradossale), permettendo all'utilizzatore di ottimizzare le probabilità di successo risparmiando tempo e riacquistando fiducia in se stesso. Dopo qualche mese di utilizzo, forse Dodow non sarà più necessario.
Se da un lato Dodow aiuta a combattere in modo veloce, efficace, semplice e naturale gli effetti dello stress che ostacolano l'addormentamento, è anche sorprendentemente efficace nei casi di squilibrio del ritmo circadiano (ad esempio i disturbi del sonno legati ai fusi orari).
Ispirazione
Uno squilibrio del sistema nervoso autonomo è all'origine di numerosi disturbi dell'addormentamento
Dati scientifici
Diverse ricerche hanno messo in evidenza una correlazione tra l'attivazione del sistema nervoso simpatico e le difficoltà di addormentamento.
- Chronic insomnia is associated with nyctohemeral activation of the hypothalamic-pituitary-adrenal axis (2001) — Questa ricerca realizzata presso l'Università della Pennsylvania mette in luce il ruolo svolto da eventuali squilibri del SNA (sistema nervoso autonomo) nel manifestarsi dell'insonnia. Il loro impatto è più determinante di quello legato ai disturbi del ritmo circadiano. « These findings are consistent with a disorder of central nervous system hyperarousal rather than one of sleep loss, which is usually associated with no change or decrease in cortisol secretion or a circadian disturbance. »
- Sleep onset and cardiovascular activity in primary insomnia (2011) — Questa ricerca effettuata su un campione di 8 insonni e 8 dormitori normali ha rivelato che, nel caso di chi si addormenta senza difficoltà, il ritorno all'equilibrio del sistema nervoso autonomo (tramite la disattivazione del sistema nervoso simpatico) avviene normalmente, mentre nel caso degli insonni il sistema nervoso simpatico rimane attivo. « These data suggest that, whereas normal sleepers follow the expected progressive autonomic drop, constant sympathetic hyperactivation is detected in insomniacs »
- Hyperarousal and insomnia (1997) — Quest'altro studio ha rivelato che sottoponendo dei dormitori "normali" a una stimolazione del sistema nervoso simpatico per una settimana, quest'ultimi finiscono per sviluppare gli stessi disturbi degli insonni.
- Altri studi sostengono la stessa tesi : The hyperarousal model of insomnia: a review of the concept and its evidence (2010), Human physiological models of insomnia (2007), Autonomic Activation in Insomnia: The Case for Acupuncture (2011).
Contestualizzazione
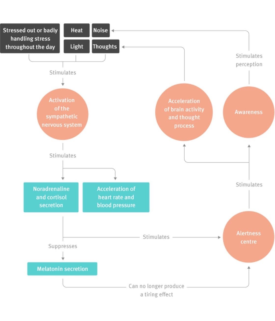
Il sistema nervoso autonomo è la parte del sistema nervoso che gestisce le azioni inconsce del corpo, come ad esempio la digestione. L'attivazione del sistema nervoso simpatico (stato di allerta) è un meccanismo di difesa che permette all'uomo di sopravvivere in ambienti ostili (tramite la secrezione di noradrenalina, una maggiore vigilanza, la contrazione dei muscoli e la secrezione di cortisolo per riparare eventuali ferite). Attraverso il rilascio di questi neurotrasmettitori, l'attivazione del sistema nervoso simpatico stimola l'attenzione e la vigilanza. Di conseguenza, gli stimoli esterni (ma anche interni come ad esempio i propri pensieri) vengono percepiti con più intensità per preparare il corpo ad affrontare un pericolo.
La reazione a questi stimoli è infatti più intensa rispetto al caso in cui l'attivazione riguardi il sistema parasimpatico (ovvero lo stato di riposo). Questo meccanismo era sicuramente molto utile ai tempi della preistoria quando l'uomo era costretto ad affrontare frequenti situazioni di pericolo, lo è decisamente meno al giorno d'oggi soprattutto quando si cerca di dormire in fretta. Lo squilibrio del sistema nervoso autonomo negli insonni può essere paragonato all'allarme difettoso di un veicolo che si aziona al minimo sfioramento.
Descrizione del meccanismo
Sintesi
La disattivazione del sistema nervoso simpatico è essenziale se ci si vuole addormentare velocemente. Le ricerche sopra menzionate raccomandano il ricorso a tecniche di rilassamento per combattere i disturbi dell'insonnia. Quali sono i metodi più efficaci e semplici da adottare ? Abbiamo approfondito due pratiche : la meditazione (basata sulla respirazione) e lo yoga (pranayama), i cui effetti sono ormai noti e sono stati approfonditi in numerosi studi scientifici.
La respirazione lenta per riequilibrare il SNA
La respirazione lenta svolge un ruolo essenziale nella meditazione (con un oggetto), lo yoga (Pranayama) e la sofrologia. Queste pratiche sono tornate in voga a partire dagli anni 70 e diversi studi hanno dimostrato che favoriscono la diminuzione dell'attività simpatica. Sebbene la meditazione non imponga un ritmo di respirazione specifico, il fatto di concentrarsi sulla propria respirazione conduce sistematicamente a respirare più lentamente. Al contrario, lo Yoga e la sofrologia hanno come scopo il rallentamento del ritmo respiratorio quando l'obiettivo è rilassarsi e la sua accelerazione quando ci si vuole sentire più energici.
Le spiegazioni dell'influenza della respirazione lenta sull'attività del sistema nervoso autonomo sono diverse : stimolazione del baroriflesso ? Fenomeno di iperpolarizzazione ? Phénomène d'hyperpolarisation ? — Physiology of long pranayamic breathing (2006) — O forse il fatto che la respirazione sia una delle poche prerogative del sistema nervoso autonomo a poter essere controllata non è un caso. — Meditation & Neuroscience: from basic research to clinical practice (2010).
Un ritmo particolare : 6 respirazioni al minuto
Il ritmo di 6 RAM descritto negli studi sopra citati è un elemento che ritroviamo anche nella cosiddetta coerenza cardiaca, resa nota in Francia dal dottor David Sevran Schreiber, il cui scopo è ancora una volta riequilibrare il sistema nervoso autonomo. Secondo diversi studi, tale ritmo favorisce la stimolazione del baroriflesso. Sebbene ogni organismo sia unico, sembrerebbe che il ritmo di 6 RAM sia relativamente universale.
Il baroriflesso è un meccanismo attivato dallo stimolazione dei barocettori. Quest'ultimi sono situati essenzialmente nei vasi sanguigni più grandi, come l'aorta e le carotidi. Quando vengono stimolati in seguito ad una distensione delle pareti delle arterie, i barocettori inviano un segnale che attiva il nervo vago, stimolando così l'attività parasimpatica.
Il grafico mostra un vero e proprio incremento della HRV (heart rate variability) a partire da 6 respirazioni al minuto (maggiore è la HRV, più i ritmi cardiaci variano in modo fluido - in contrapposizione a una variazione irregolare - segno di un'attività autonomica parasimpatica dominante). Per ragioni di semplicità d'utilizzo, abbiamo deciso di non scendere al di sotto delle 6 respirazioni al minuto.
Un ritmo particolare : 40% d'inspirazione, 60% d'espirazione
Dopo aver consultato dei professori di Yoga, abbiamo deciso di utilizzare un'espirazione più lunga dell'inspirazione. L'espirazione lunga contribuisce infatti a provocare una sensazione di stanchezza.
Questo fenomeno ci è stato spiegato da un medico esperto del sonno : « Respirando lentamente e con un'espirazione più lunga dell'inspirazione, si libera più CO2. Quando la concentrazione di CO2 nel sangue diminuisce, si osserva una diminuzione del diametro dei vasi cerebrali. Questo fenomeno, chiamato vasocostrizione, provoca una sensazione di stanchezza, favorendo quindi l'addormentamento. »
Il suo effetto è particolarmente utile a chi soffre di una leggera alterazione del ritmo circadiano senza tuttavia riuscire a sentirsi stanco (ad esempio chi guarda la televisione prima di dormire o chi si corica ad orari irregolari). La sensazione di stanchezza viene solitamente provocata dalla melatonina. Un'insufficiente produzione di melatonina, dovuta a questo tipo di disturbi, inibisce la stanchezza. In questi casi, l'effetto prodotto dalle lunghe espirazioni può diventare un sostituto efficace.
La concentrazione, un fattore supplementare
Focalizzare la propria attenzione su un oggetto (la respirazione nel caso della meditazione oppure il rumore della pioggia che cade) può avere un'effetto rilassante e favorire l'addormentamento.
Herbert Benson, cardiologo e professore di Harvard, è tra i pionieri delle ricerche riguardanti la relazione tra corpo e mente. I suoi studi si sono interessati alle tecniche per riequilibrare il SNA, analizzando in particolare la meditazione trascendentale (ovvero la ripetizione mentale di una frase o mantra). Ne ha dedotto specifici criteri che consentono di stimolare la « relaxation response ». Quelli essenziali sono :
- Un oggetto mentale
- Un atteggiamento passivo (non forzare)
L'oggetto mentale è ciò su cui la mente si « fissa ». Secondo Benson, può essere un suono, una parola, una frase o un'oggetto visivo. « There should be a constant stimulus e.g., a sound, word, or phrase repeated silently or audibly; fixed gazing at an object is also suitable. The apparent purpose of these procedures is to minimize one's attention to other stimuli » — Psychosomatic Medicine (1974)
Lo scopo è occupare il cervello per limitare al massimo il susseguirsi di pensieri potenzialmente stressanti, che ostacolano la disattivazione del sistema simpatico e stimolano il centro di veglia. È come quando si guarda un buon film : il centro di veglia è stimolato e dormire diventa difficile. Il cervello mostra un « interesse » nei confronti delle immagini che si susseguono sullo schermo. Lo stesso accade quando si cerca di dormire, il cervello mostra un « interesse » nei confronti di determinati pensieri, inibendo quindi l'addormentamento.
Grazie al segnale ripetitivo rappresentato dalle pulsazioni luminose, il cervello può rivolgere la sua attenzione su un nuovo punto di ancoraggio, sostituendo così i pensieri « stimolanti » con qualcosa di molto più noioso.
La psicologia
Fenomeno involontario ma molto interessante, l'effetto descritto qui di seguito è un altro fattore che può favorire l'addormentamento.
Certe persone (spesso inclini allo stress o quindi ai disturbi dell'addormentamento) creano da sole la loro insonnia perché hanno troppa paura di non riuscire a dormire. Temendo gli effetti dell'insonnia sulla giornata seguente (ad esempio nel caso di un esame o di un colloquio di lavoro), generano quella che viene comunemente chiamata ansia da prestazione. Quest'ansia agisce come un freno all'addormentamento.
L'intenzione paradossale nel contesto dell'insonnia consiste nel rimanere passivamente svegli senza cercare di dormire. È esattamente quello che succede quando l'utilizzatore di Dodow è sdraiato in posizione supina, tenendo gli occhi aperti e sincronizzando la respirazione con il fascio luminoso. Con Dodow, l'ansia da prestazione svanisce e il sonno subentra senza più ostacoli.
Questo studio dimostra l'efficacia dell'intenzione paradossale : « Stimulus control therapy, relaxation training, and cognitive behavior therapy are individually effective therapies in the treatment of chronic insomnia (Standard) and sleep restriction therapy, multicomponent therapy (without cognitive therapy), biofeedback and paradoxical intention are individually effective therapies in the treatment of chronic insomnia » — Practice parameters for the psychological and behavioral treatment of insomnia (2006)
La luce blu
Un incontro con un medico esperto del sonno ci ha fatto riflettere sulla luce blu, la quale solitamente contribuisce all'alterazione del ritmo circadiano e all'inibizione della secrezione di melatonina.
Dodow non altera il ritmo circadiano.
Il segnale luminoso proiettato sul soffitto, al massimo della sua intensità e osservato da un utilizzatore sdraiato nel suo letto, pulsa ad un'intensità molto debole (inferiore a 1 lux) se paragonata a quella dello schermo di un computer o di un televisore (circa 60 lux ad una distanza di 50cm). Inoltre il tempo totale di esposizione (tra gli 8 e 20 minuti) è breve.
Di conseguenza, l'impatto di Dodow sul ritmo circadiano è quasi nullo, o comunque troppo debole per avere un'effetto ritardante sull'addormentamento e annullare gli effetti positivi descritti precedentemente. Il suo fascio luminoso è quindi più assimilabile a un colore che a una vera e propria luce.
Il blu è stato scelto in seguito a diversi test, in quanto generalmente percepito come colore rilassante. Tale percezione sembra trovare conferma nelle seguenti ricerchenbsp;: Blue lighting accelerates post-stress relaxation (2017). Il seguente studio comparativo di diversi colori rivela un calo della conduttanza cutanea in seguito ad un'esposizione al colore blu.
Perché l'esercizio è difficile senza Dodow ?
Trovare il ritmo giusto può essere difficile, se non stressante. Si rischia di andare contro l'atteggiamento passivo che Benson descrive come condizione necessaria alla relaxation response.
- Chi soffre di disturbi dell'addormentamento può non avere il coraggio di stimolare una relaxation response senza alcun aiuto. Grazie alla sua praticità e semplicità d'uso e attivazione, Dodow facilita la missione.
- Le persone affette da insonnia presentano spesso difficoltà di concentrazione (a causa dell'eccessiva attivazione del sistema nervoso simpatico) e rischiano facilmente di perdersi nei loro pensieri durante l'esercizio. Con Dodow, durante gli 8 minuti dell'esercizio, le pulsazioni guidano l'utilizzatore ricordandogli che deve respirare al loro ritmo.
- Il ritmo ottimale di 6 respirazioni al minuto è difficile da raggiungere in modo autonomo. Dodow ci arriva progressivamente, partendo da un ritmo di 11 respirazioni al minuto.
Proiettando un fascio luminoso sul soffitto, Dodow materializza un oggetto mentale, aiutando l'utilizzatore a distrarsi dai suoi pensieri.
Conclusione
Dodow è una soluzione volta a eliminare uno dei principali freni all'addormentamento. È intuitiva, inoffensiva, economica, non provoca alcuna assuefazione e può essere usata in qualsiasi momento. Il nostro obiettivo è democratizzare il suo utilizzo e trasformare Dodow in soluzione di riferimento per i medici.